Telemetry
All new RBRcervello data controllers are equipped with a GSM/RUDICS dual modem.
LTE/GSM
Before LTE/GSM telemetry can function, a SIM-card equipped with a data plan must be installed into the RBRcervello.
The end-user is responsible for provisioning a SIM-card and a data plan for use with the RBRcervello. To determine specific data quota requirements for your deployment scenario, please contact RBR.

SIM-card comparison ( Wikipedia)

GSM/RUDICS dual modem
Supported bands
LTE FDD (Bands 1,2,3,4,5,7,8,12,13,18,19,20,26,28)
LTE TDD (Bands 38,39,40,41)
WCDMA (Bands 1,2,4,5,6,8,19)
GSM (Bands 2,3,5,8)
Accessing the LTE/GSM modem
Tools needed
SIM removal tool (included in the support kit)

The LTE/GSM modem accepts a micro SIM-card (3FF).
Locate the pinhole in the SIM tray.

Insert the SIM removal tool as straight as possible into the pinhole and push. The tray will pop out.

Pull the tray out of the modem.

Put the micro SIM-card into the SIM1 position, with the electrical contacts facing down.

Insert the tray with the SIM-card installed and its electrical contacts facing downward. Handle it with care to prevent the SIM from falling out of the tray.

Push the tray in until flushed with the modem's chassis. Avoid moving the RBRcervello until the tray is fully inserted to prevent the SIM from falling out of place.

Most cellular providers require no further configuration. If telemetry difficulties arise, or if you know your provider requires additional APN configuration, please contact RBR.
Iridium RUDICS
For RBRcervellos equipped with Iridium RUDICS telemetry, a fixed SIM-card is already installed. This SIM-card can be used worldwide with airtime services provided by MetOcean Telematics. If you would like to use another airtime provider, please inform RBR before ordering.
Unlike Iridium SBD, where data recipients are configured on a per-device basis, RUDICS modems are associated with a shared configuration, known as a ”RUDICS group”. If you subscribe to airtime services through MetOcean Telematics and are using RBR-provided data hosting, you can use RBR's RUDICS group: JOUBEH_RBRCERVELLO_STD_PROD for US-based data hosting (https://data.rbr-global.com) or JOUBEH_RBRCERVELLO_2_STD_PROD for China-based data hosting (https://data.rbr.cn). Otherwise, you will need to set up a RUDICS group through your provider of choice. A setup fee for the group will apply. To use your data controller with RBR data hosting, the RUDICS group configuration is as follows:
United States-based data hosting
RUDICS type | standard (Standard or PPP) |
|---|---|
Mobile-originated terminating IP | 34.194.96.152 |
Mobile-originated terminating port | 9140 |
Mobile-terminated originating IP | 34.194.96.152 (not currently used by RBR) |
China-based data hosting
RUDICS type | standard (Standard or PPP) |
|---|---|
Mobile-originated terminating IP | 54.223.67.137 |
Mobile-originated terminating port | 9140 |
Mobile-terminated originating IP | 54.223.67.137 (not currently used by RBR) |
Upon setup, indicate to your airtime provider:
the RUDICS group name to provision against
the unique ID (ICCID) of the SIM card installed in the modem
Contact RBR support to determine the ICCID of your SIM-card. The IMEI of the modem is not required, as that is only necessary for provisioning SBD service, which is not used by the RBRcervello.
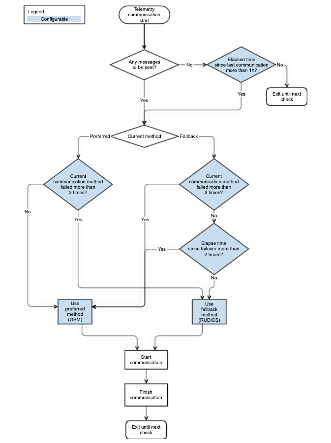
Failover
The RBRcervellos equipped with a dual modem have a failover mechanism which determines its communication method. Usually the preferred method would be GSM, due to lower cost and faster speeds, and the fallback method would be Iridium RUDICS.
