Skip to main content

Deployment behaviour

The RBRcervello will oversee deployment of attached instruments, configure instrument settings, and start the logging schedule.

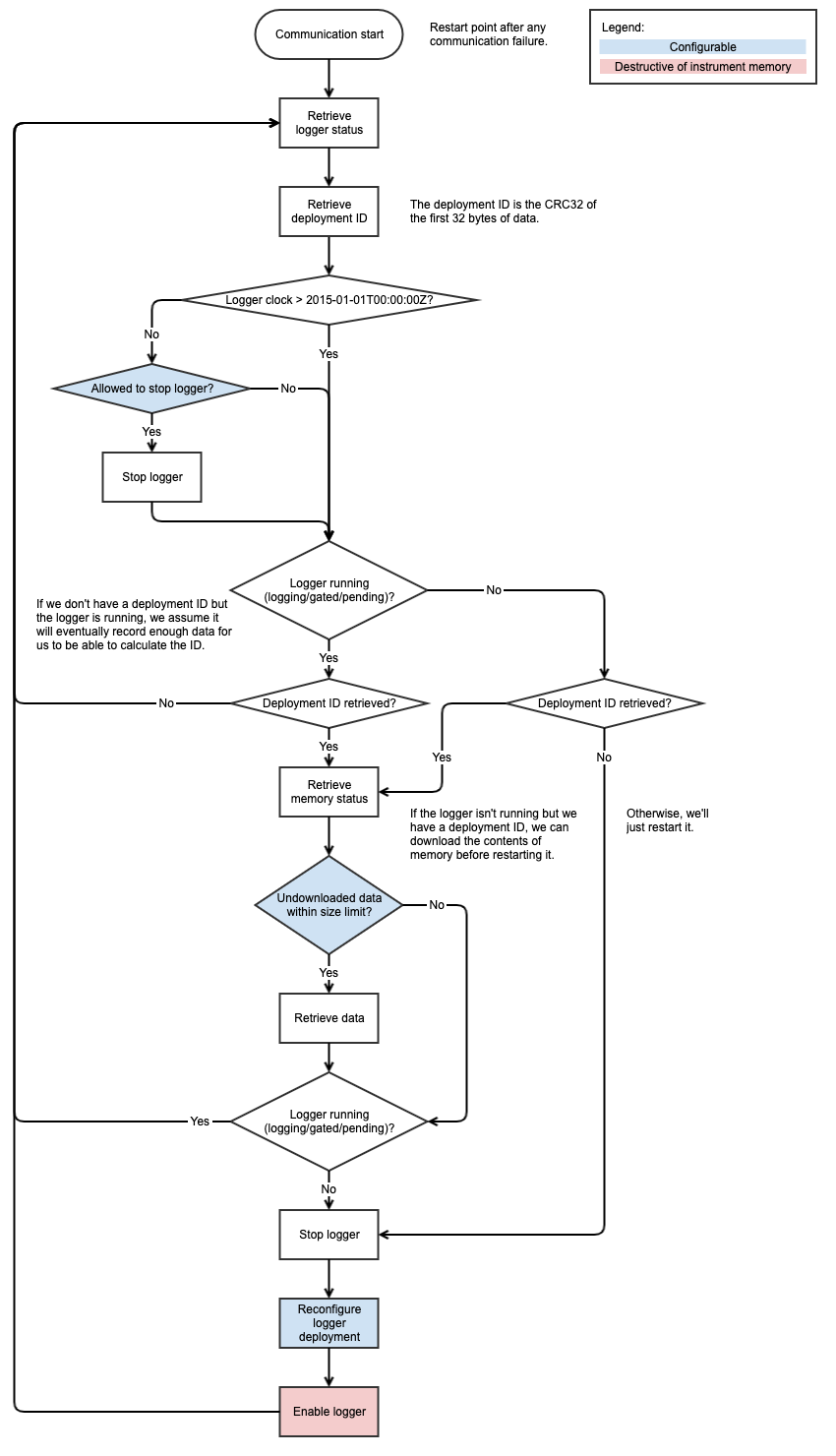
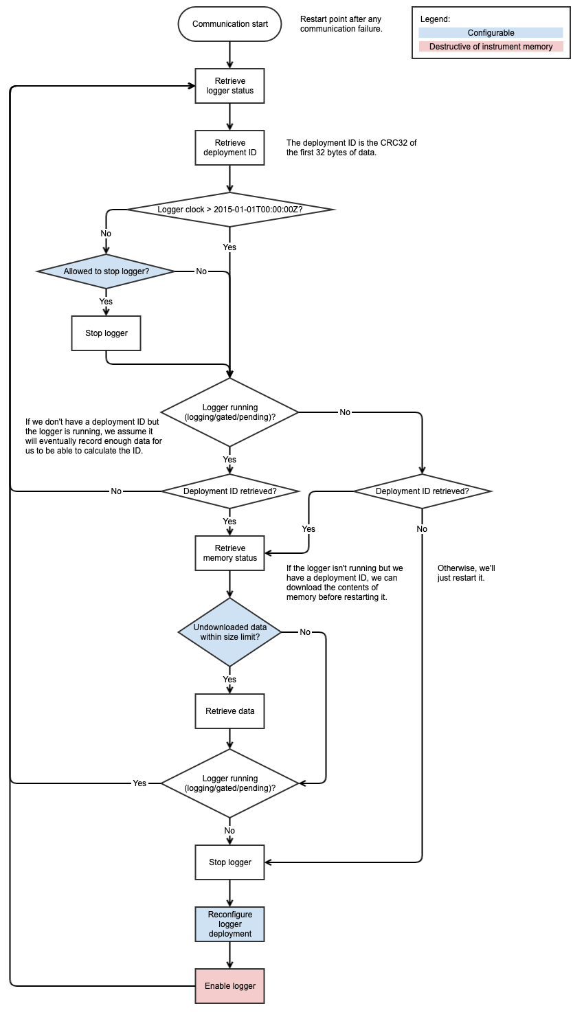
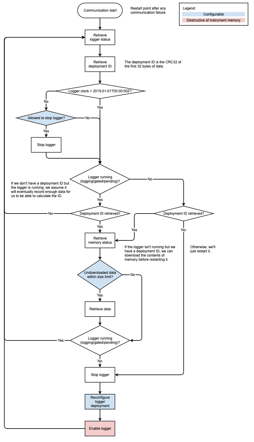
Behaviour with deep-sleep disabled

Oops, Diagram Unavailable

This diagram can't be displayed. It may have been moved or deleted, or the page's access settings may be preventing it from loading. Pages with restricted access must also include Gliffy Diagrams in their allowed list.

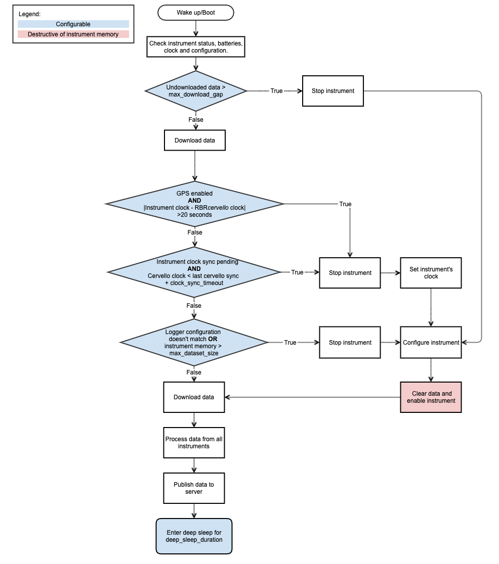
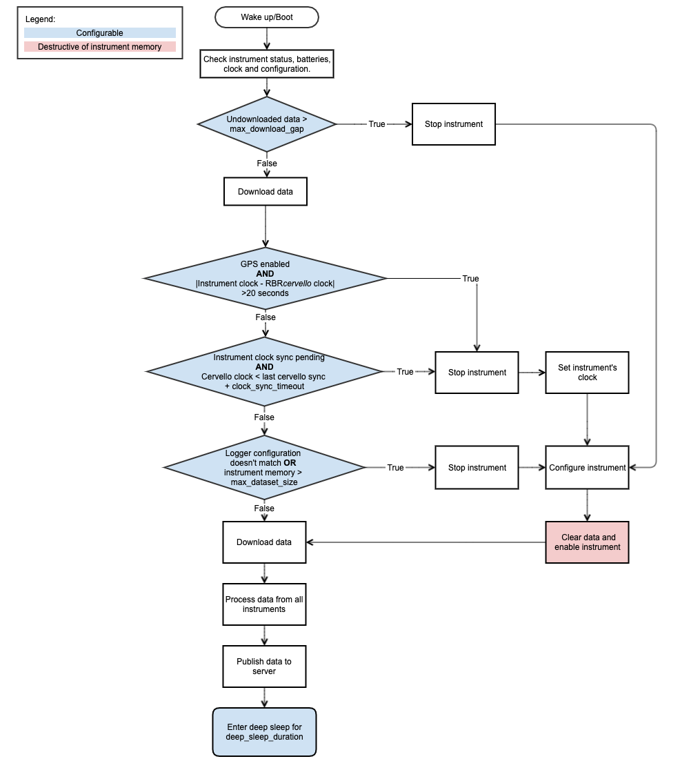
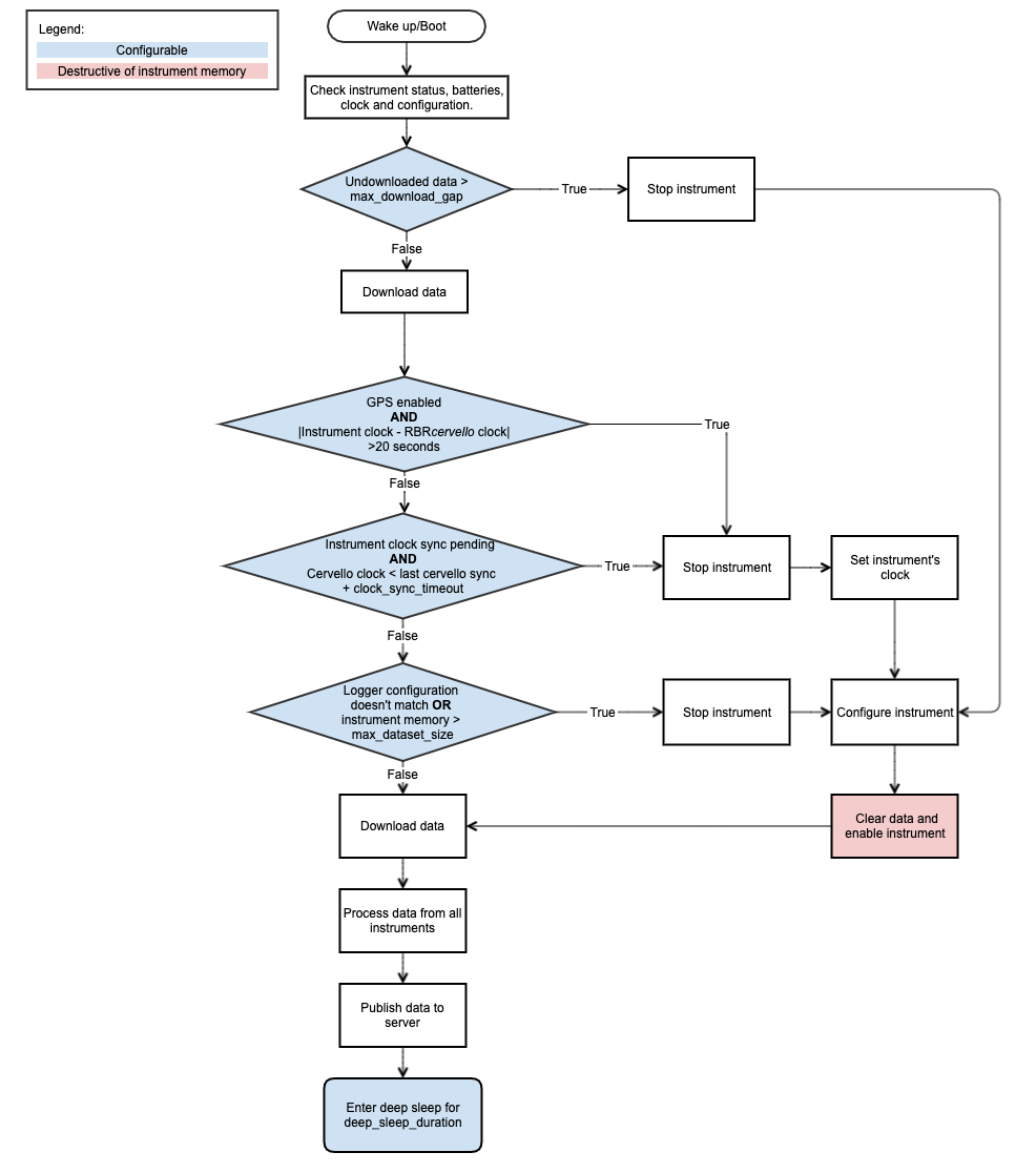
Behaviour with deep-sleep enabled

Oops, Diagram Unavailable

This diagram can't be displayed. It may have been moved or deleted, or the page's access settings may be preventing it from loading. Pages with restricted access must also include Gliffy Diagrams in their allowed list.

JavaScript errors detected

Please note, these errors can depend on your browser setup.

If this problem persists, please contact our support.