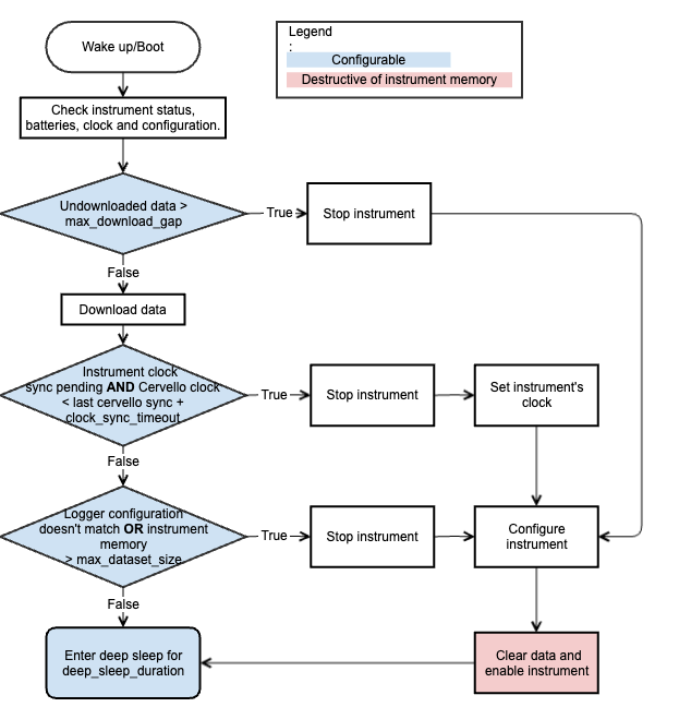
Behaviour in an active deployment
If the RBRcervata establishes communications with an instrument within 24h of the RBRcervata clock being set, it will set the instrument clock to its own clock.
This allows the RBRcervata to update the clocks of instruments left logging while the RBRcervata is retrieved along with their data.
