Software overview
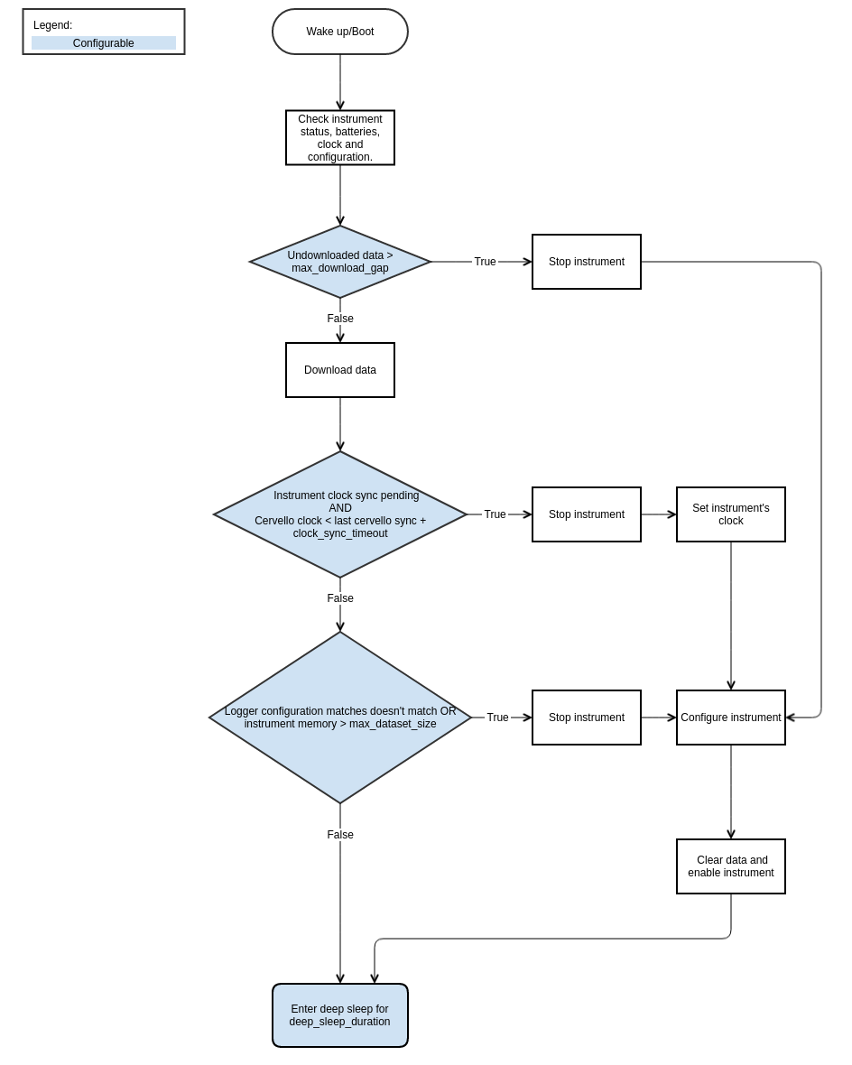
The RBRcervata is capable of fully managing RBR loggers connected to it according to the settings stored in it. This includes downloading, clock syncing, dataset rollover and configuration. All of the user-accessible controls are available through a serial console on its Diagnostic Port (115200 8N1).
Diagnostic menu
This menu can be accessed via the diagnostic port using an RS232 interface (115200 8N1). This menu is a fully-featured Bash terminal (Restricted Bash) with 'tab' completion. The available commands are shown by executing the 'help' command. You will find all you need to set up a deployment using the RBRcervata and RBR loggers. As a quick in menu reference, each command prints a short manual by executing them with the '-h' or '--help' argument to it.
RBRcervello Menu.
These are the available commands to manage RBRcervello
disable Disable deployment.
status Provide a general overview or detailed information on
controller and instruments.
diagnose Diagnostics for MLM and telemetry.
transparent-link Establish a transparent link to an instrument
serial port.
config-check Print the current configuration of a specific RBR
subsystem.
edit-config Edit the current configuration of a specific
RBR subsystem.
set-instrument-clock RBR instrument clock sync.
set-cervello-clock RBRcervello clock setter.
cervello-clock RBRcervello clock checker.
scrub-controller Clear all data stored in the SD card.
scrub-instrument RBR instrument scrubber.
enable Enable deployment according to internal configuration
files.
reboot-controller Reboot system as if it had entered deep-sleep and
waken up.
help Show this menu.
RBRcervello>
See the reference for more information:
Help prompt example

Configuration files
The RBRcervata's behaviour can be described using its configuration files, Cervello configuration and Instrument configuration. The former defines how the RBRcervata is going to behave while the former dictates the configuration to be loaded into each instrument for each deployment.
See the reference for more information:
