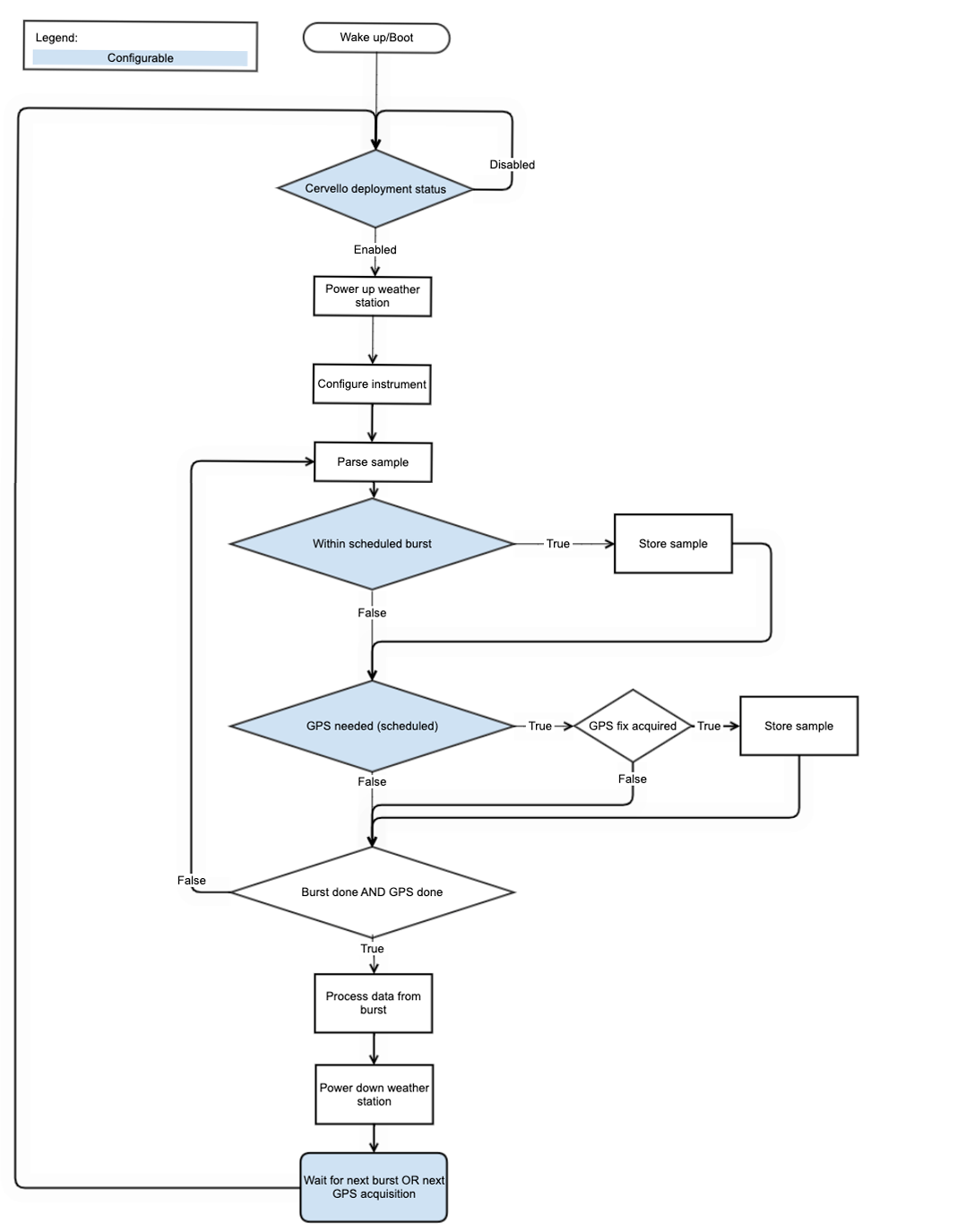
Weather station (optional)
The RBRcervello is optionally supplied with a weather station integration, particularly, with the Airmar 200WX WeatherStation®. It is connected to the system via the RBRcervello MCBH6-FS connector labelled "EXPANSION".
Deployment behaviour of the weather station depends on the configuration files of the RBRcervello. Contact us at support@rbr-global.com or via the RBR website to change these settings.
