Telemetry
All new RBRcervello data controllers are equipped with a GSM/RUDICS dual modem.
Some legacy data controllers may only have the GSM-only modem integrated. See below for details on setting up your telemetry options, depending on your modem type.
LTE/GSM
Before LTE/GSM telemetry can function, a SIM-card equipped with a data plan must be installed into the RBRcervello.
The end-user is responsible for provisioning a SIM-card and a data plan for use with the RBRcervello. To determine specific data quota requirements for your deployment scenario, please contact RBR.

SIM-card comparison ( Wikipedia)

Legacy GSM modem, isolated,
with the SIM-card slot highlighted

GSM/RUDICS dual modem,
pre-April 2021

GSM/RUDICS dual modem,
post-April 2021
Supported bands
Legacy GSM-only | UMTS/HSPA FDD Bands (Bands 1,2,4,5,6,8) |
|---|---|
GSM/RUDICS dual modem, pre-202 | LTE FDD (Bands 2,4,5,12,13,14,66,71) WCDMA (Bands 2,4,5) |
GSM/RUDICS dual modem, 2021 | LTE FDD (Bands 1,2,3,4,5,7,8,12,13,18,19,20,26,28) LTE TDD (Bands 38,39,40,41) WCDMA (Bands 1,2,4,5,6,8,19) GSM (Bands 2,3,5,8) |
.
Accessing the LTE/GSM modem
Tools needed
For legacy, GSM-only data controllers (to open the main RBRcervello enclosure):
2.5mm hex key
Philips #2 screwdriver
For dual modems manufactured after April 2021:
SIM removal tool (included in the support kit)

.
A LTE/GSM modem is integrated into the RBRcervello. Its location varies based on whether you have a legacy, GSM-only RBRcervello data controller variant or a GSM/RUDICS dual-modem data controller.
.
Legacy, GSM-only
Pull the handle straight up and remove the internal assembly from the housing.
Mounted in the middle section of the internal frame are two black enclosures. The smaller of these is the head-end modem (HEM) of the mooring line modem (MLM) inductive modem system. The larger contains the RBRcervello processor and the LTE/GSM modem.
Disconnect the cables from the top and bottom of each enclosure.
Remove the four 2.5mm hex screws holding the HEM in place.
Remove the HEM.
Remove the four Philips #2 screws from the lid of the main RBRcervello enclosure.
Remove the lid.
The LTE/GSM modem is the topmost component in the main enclosure.
GSM/RUDICS dual modem
Flip the two tabs on the top handle outwards
Pull the handle straight up to remove the internal assembly.

Rest the internal assembly on the lip of the housing.
Disconnect the battery connector.
Remove the internal assembly fully and rest it on a flat work surface.
Orient the internal assembly with the HEM facing upwards.
The LTE/GSM modem will be directly above the LEDs.

.
RBRcervello, GSM/RUDICS dual modem, pre-April 2021
The GSM modem accepts a mini SIM-card (2FF).
Once you have located the modem, insert the mini SIM-card into the SIM-card slot, oriented as indicated by the label on the modem.
RBRcervello, GSM/RUDICS dual modem, manufactured after April 2021
The LTE/GSM modem accepts a micro SIM-card (3FF).
Locate the pinhole in the SIM tray.
.

Insert the SIM removal tool as straight as possible into the pinhole and push. The tray will pop out.
.
Pull the tray out of the modem.
.
Put the micro SIM-card into the SIM1 position, with the electrical contacts facing down.
.
Insert the tray with the SIM-card installed and its electrical contacts facing downward. Handle it with care to prevent the SIM from falling out of the tray.
.
Push the tray in until flushed with the modem's chassis. Avoid moving the RBRcervello until the tray is fully inserted to prevent the SIM from falling out of place.
.
Most cellular providers require no further configuration. If telemetry difficulties arise, or if you know your provider requires additional APN configuration, please contact RBR.
Iridium RUDICS
For RBRcervellos equipped with Iridium RUDICS telemetry, a fixed SIM-card is already installed. This SIM-card can be used worldwide with airtime services provided by MetOcean Telematics. If you would like to use another airtime provider, please inform RBR before ordering.
Unlike Iridium SBD, where data recipients are configured on a per-device basis, RUDICS modems are associated with a shared configuration, known as a ”RUDICS group”. If you subscribe to airtime services through MetOcean Telematics and are using RBR-provided data hosting, you can use RBR's RUDICS group: JOUBEH_RBRCERVELLO_STD_PROD for US-based data hosting (https://data.rbr-global.com) or JOUBEH_RBRCERVELLO_2_STD_PROD for China-based data hosting (https://data.rbr.cn). Otherwise, you will need to set up a RUDICS group through your provider of choice. A setup fee for the group will apply. To use your data controller with RBR data hosting, the RUDICS group configuration is as follows:
United States-based data hosting
RUDICS type | standard (Standard or PPP) |
|---|---|
Mobile-originated terminating IP | 34.194.96.152 |
Mobile-originated terminating port | 9131 |
Mobile-terminated originating IP | 34.194.96.152 (not currently used by RBR) |
China-based data hosting
RUDICS type | standard (Standard or PPP) |
|---|---|
Mobile-originated terminating IP | 54.223.67.137 |
Mobile-originated terminating port | 9131 |
Mobile-terminated originating IP | 54.223.67.137 (not currently used by RBR) |
Upon setup, indicate to your airtime provider:
the RUDICS group name to provision against
the unique ID (ICCID) of the SIM card installed in the modem
Contact RBR support to determine the ICCID of your SIM-card. The IMEI of the modem is not required, as that is only necessary for provisioning SBD service, which is not used by the RBRcervello.
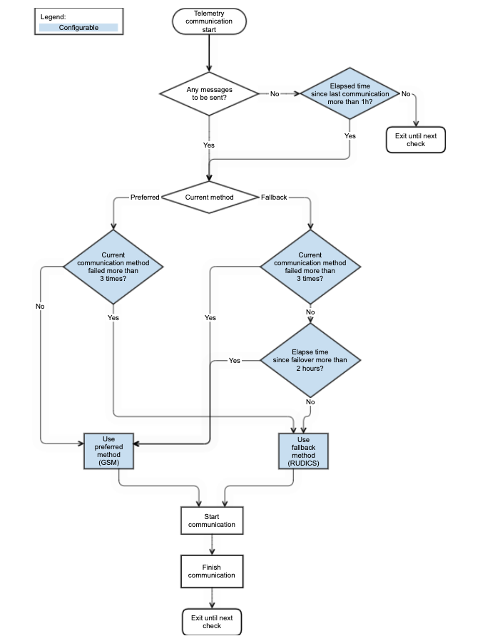
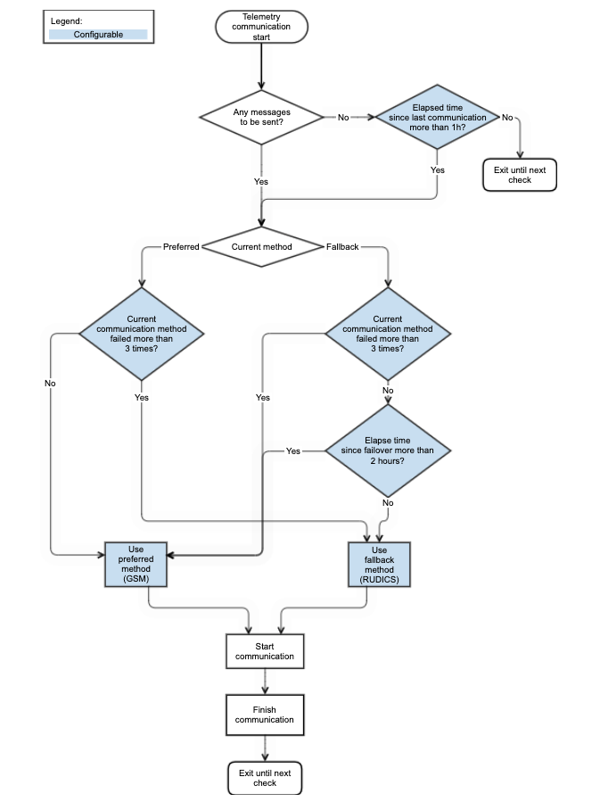
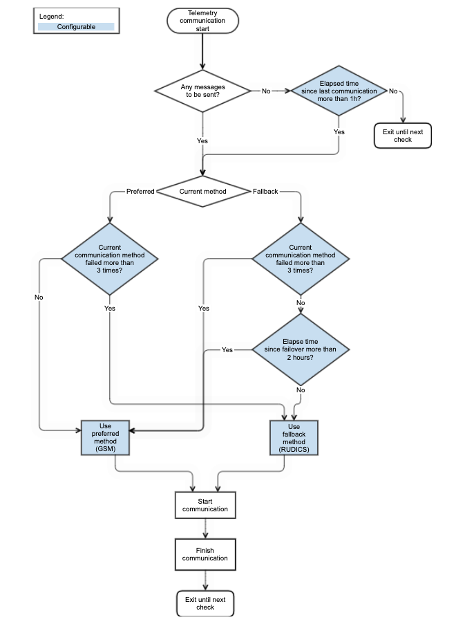
Failover
RBRcervellos equipped with a dual modem have a failover mechanism which determines its communication method. Usually the preferred method would be GSM, due to lower cost and faster speeds, and the fallback method would be Iridium RUDICS.
