Skip to main content

Deployment behaviour

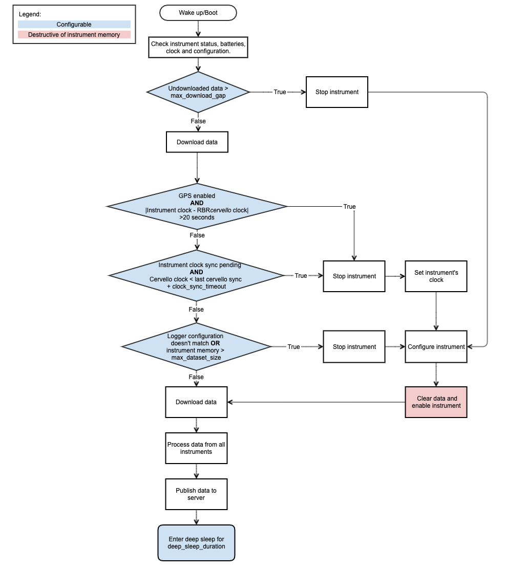
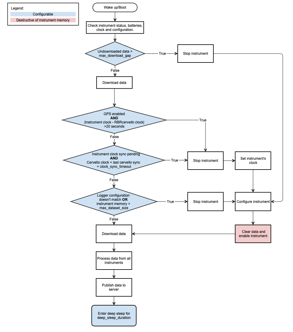
The RBRcervello will oversee deployment of attached instruments, configure instrument settings, and start the logging schedule.

JavaScript errors detected

Please note, these errors can depend on your browser setup.

If this problem persists, please contact our support.